Facebook

Topics

    • ☆クリスマス会☆

      きょうはクリスマス会があり、給食はクリスマスの特別メニューです。ちゅうりっぷチキンマカロニサラダ...

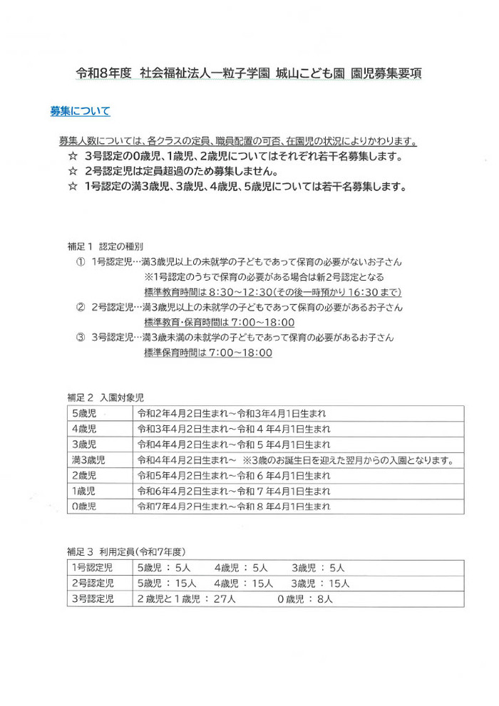
    • 令和8年度園児募集要項のお知らせ

      願書がダウンロード可能な方はこちらからもダウンロード頂けます令和8年度願書

    • 城山こども園になりました!

      城山保育園は令和7年4月1日から城山子ども園になりました。以前は2号認定児と3号認定児が入園できまし...